首页 · 留学规划 · 美国签证 留学规划

EVUS 登记及其注意事项

发布时间:2018-11-12 作者:美国签证     来源:美国留学

     

  根据美国大使馆公告:自2016年11月29日起,所有持有中华人民共和国和10年期B1、B2或B1/B2签证的中国公民赴美前,必须通过签证更新电子系统(EVUS)更新与签证申请有关的个人信息和其它信息。此更新须每两年进行一次,或者在获得新护照或新的B1、B2或B1/B2签证时进行更新,以先到期者为准。

  
  那么今天留学美国网就给大家介绍下如何进行EVUS登记,以及注意事项:
  
  EVUS登记一定要通过官方网站
  
  网址:www.evus.gov
 
 
  
  EVUS登记状态显示
 
 
  
  EVUS登记过程:
  
  evus登记第一步:
  
  语言可以选择中文,选择“新登记申请”
 
 
  
  evus登记第二步:
  
  在您再进行美国evus登记前,请确保符合登记要求并已经拥有登记所需文件:
 
 
  
  evus登记第三步:
  
  根据网站提示开始您的EVUS申请
  
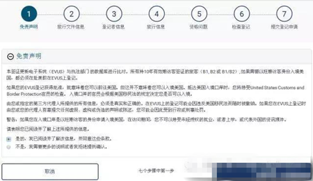
  1.负责声明
 
 
  
  2、旅行文件信息
 
 
  
  3、登记者详细信息
 
 
  
  4、登记者旅行信息
 
 
  
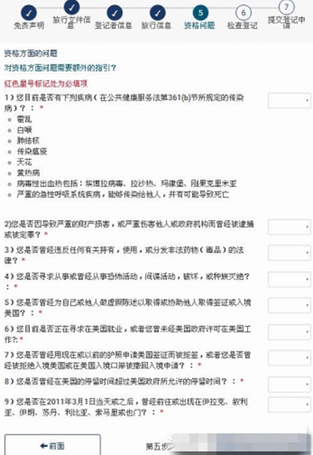
  5、资格问题
 
 
  
  6、检查登记
 
 
  
  7、提交登记申请
 
 
  
  成功提交evus登记申请后,将转到待处理界面,72小时内出结果,建议打印此页并保存,以便之后查询使用。
 
 
  
  您也可以随时查询您的EVUS申请状态:
 
 
  
  最后当页面状态显示Enrolled,这样您的evus登记成功!
 
 
  
  关于登记EVUS的相关要求如下
  
  1、要在去美国前进行EVUS登记
  
  美国国土安全部建议旅客至少要提前72小时申请EVUS登记。登记后有效期为2年,2年内再往返美国则无需在每次出发前进行登记,只要保证EVUS登记在有效期内即可。
  
  2、申请人持1年有效期的美签不需要进行EVUS登记
  
  EVUS 只适用于持有中国护照和美国十年有效期的B1、B2和B1/B2签证类型的申请人,如果持有中国护照和有效期1年的美国签证或其他类型签证的申请人不需要进行EVUS登记。
  
  3、未成年人也要进行EVUS登记
  
  属于必须在EVUS系统上登记的国家的未成年人,无论年龄大小必须在去往美国前成功办理登记,未成年人需要持自己的有效护照才可以进行EVUS登记,监护人应该代替未成年登记人了解EVUS的相关规定并如实回答问题和陈述。
  
  4、在美国过境也需要EVUS的登记
  
  中国公民在美国过境需要持有有效的美国签证,并在登记时 关于“您前往美国是否过境转往另一个国家”的问题上答案必须为 “是”。
  
  5、EVUS可以通过第三方代填
  
  申请人可以通过第三方代表其进行填写内容,但是申请人应当为第三方代其填写全部信息的准确性和真实性承担相应的责任。
  
  最后,登记成功后,记得用A4纸打印出来与护照放在一起,因为过海关会检查。

相关文章: